Loop - UI/UX, HCI, Mobile App

Loop

A gamified peer-to-peer campus barter and resource exchange platform designed to solve the "resource paradox" among university students through secure, verified trading.

Loop App Screens

TEAM:

Claire Antonette Mendoza
Joseph Lontok
Sebastian Lazaro

SCOPE:

UI/UX
Mobile Prototyping
Institutional SSO Verification
Karma & Trust Systems
Smart-Matching Algorithm

INDIVIDUAL ROLE:

I served as the team lead as well as the one who did all 70+ screens on Figma. Designed illustrations and managed the complete prototype interactions for the final mockup.

TIMELINE:

3 Months

DESIGN TOOLS:

Figma, Draw.io, FigmaJam, Notion

01 The Context: Digitizing a Manual System

[Problem Statement]

University students frequently face a "resource paradox": they own valuable academic materials (textbooks, uniforms, drafting tools) they no longer need, yet lack the financial liquidity to purchase new requirements. Existing solutions like Facebook Marketplace are unstructured, unverified, and lack the campus-specific filters necessary for safe, localized exchanges.

Solution:

Loop is a mobile application prototype that gamifies the circular economy through a secure, institution-exclusive trading interface. By utilizing a "Swipe-to-Trade" mechanic, Loop transforms the tedious task of resource hunting into an engaging, high-trust discovery process.

Circular Economy Diagram

02 Systems Architecture & UX Strategy

As the Lead Designer, I focused on reducing cognitive load and establishing a zero-trust safety environment.

HCI Feature UX Strategic Goal
Institutional SSO Ensures all users are verified students via @mymail.mapua.edu.ph.
Swipe-to-Trade UI Reduces decision fatigue by presenting items in a focused card-stack interface.
Smart-Match Algorithm Identifies "double-coincidence of wants" between users across different campuses.
Karma & Trust System Fosters a self-regulating community through behavioral "Karma Points".

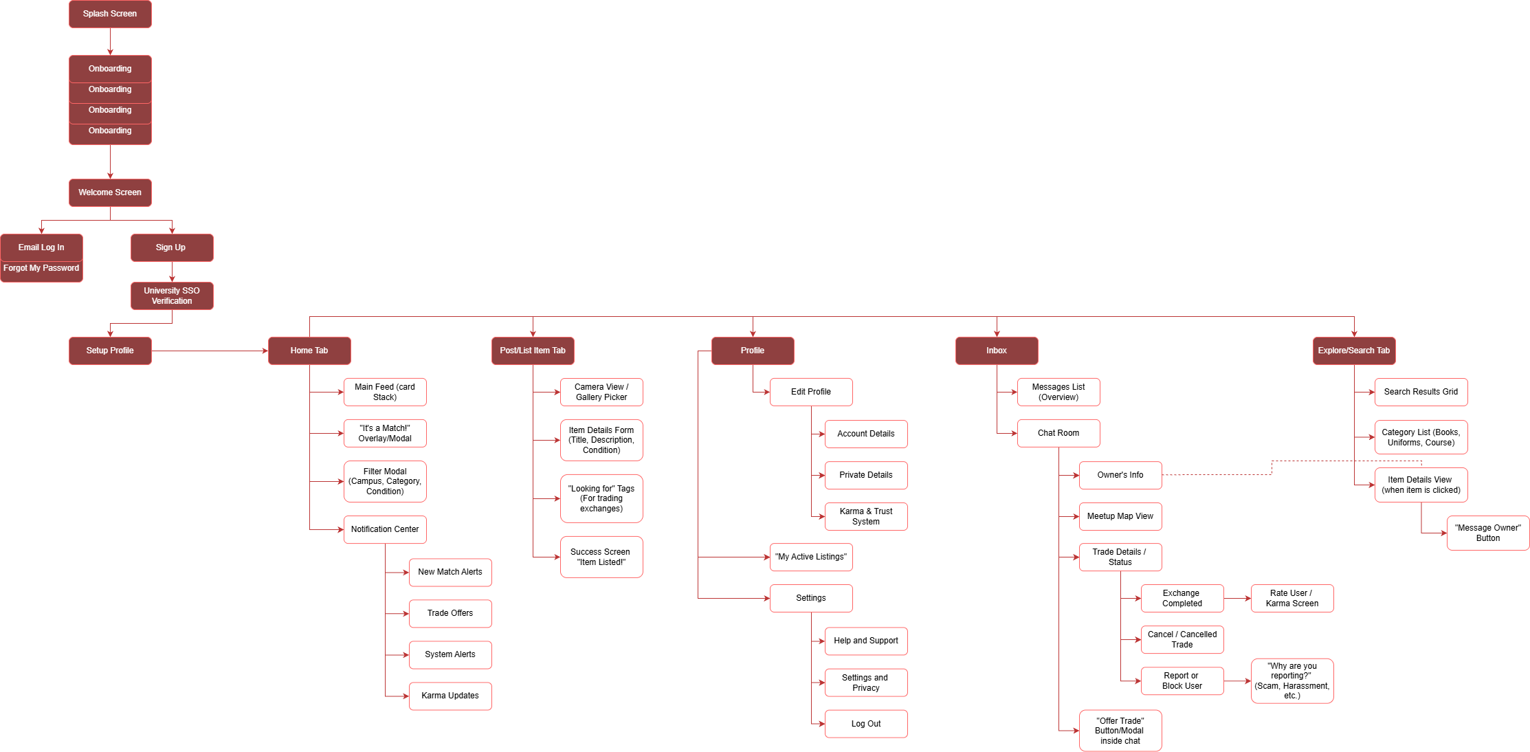
[Information Architecture]

I designed a structural flow that prioritizes secure onboarding and intuitive item discovery, ensuring students can navigate from login to exchange with minimal friction.

Information Architecture Sitemap

03 UI Design & Visual System

The visual system was designed to be clean and modern, leveraging Mapua's institutional trust while feeling fresh and "Gen-Z" appropriate.

  • Gamified Interactions: The "Right Swipe" for interest makes the bartering process feel like a social experience rather than a transaction.
  • Safe Exchange Zones: To facilitate secure logistics, the chat interface features integrated maps suggesting common "Safe Exchange Zones" like campus lobbies.
  • Operational Efficiency: The "Post Item" form uses quick-select category pills (Books, Uniforms, Tech) to streamline the listing process.

[Design System]

Loop Typography and Colors Loop and Mapua Logos

I. Authentication & Security

Authentication and Security Animations
Sign Up Flow

A secure onboarding process requiring Mapua institutional email verification to establish a zero-trust community.

Recovery System

A streamlined "Forgot Password" workflow ensuring users never lose access to their trade history or Karma status.

II. Discovery & Match Logic

Discovery and Match Logic Animations
The "Swipe-to-Trade" Home

An intuitive card-stack interface that reduces cognitive load with real-time feedback when two students' resource needs align.

Exploration Hub

A categorized catalog for traditional browsing, filtered by Books, Uniforms, Tech, and more.

III. Management & Logistics

Management and Logistics Animations
Dynamic Listing Portal

A simplified form with category pills and condition tags for rapid item uploads.

Intelligent Chat Hub

A secure communication interface featuring integrated campus maps to suggest "Safe Exchange Zones".

User Profile & Trust

A centralized view of active listings and "Karma & Trust Points" to foster community accountability.

04 Evaluation & User Research

This project was validated through rigorous HCI testing, focusing on the System Usability Scale (SUS).

  • Quantitative Success: The prototype achieved an average SUS score of 84.38, placing it in the "Grade A / Excellent" category.
  • User Confidence: 70% of testers strongly agreed they felt confident using the app, and 55% strongly agreed they would like to use the system frequently.
  • Learnability: 70% of users felt the system was very easy to learn, validating our goal of reducing cognitive load through the swipe interface.
SUS Score Charts

05 Impact & Reflection

Loop proves that by applying HCI principles like gamification and institutional verification, we can solve complex logistical problems within a campus community.

What I Learned

Balancing security (SSO) with high-speed interaction (Swipe UI) is essential for maintaining user engagement in a peer-to-peer marketplace.


Thank You For Stopping By!

Feel free to leave any thoughts :)

Keep Exploring!